合作项目招生简章
Admission Brochure
協定校学生募集要項
Folletos de admisión
通知公告
Announcement
重要なお知らせ
Aviso
新闻动态
News
ニュース
Noticias
常用信息
Q&A
よくある質問
Q&A

一、学校简介
新南威尔士大学(UNSW)坐落于澳大利亚悉尼,成立于1949年,在2026年QS世界大学排名榜上位列第20,是国际著名研究型大学联盟、环太平洋大学联盟、国际科技大学联盟、Universitas 21和澳大利亚八校联盟成员之一。它以商科、计算机、工程、法学等学科实力突出著称,有“南半球MIT”美誉。作为澳大利亚最著名的公立研究型学府之一,国际化程度高,教学与科研水平顶尖,注重实践与产业结合,吸引着全球各地学子前往深造。
二、项目介绍
本次研学项目由UNSW商学院倾力打造,学院在人工智能与商业融合以及人工智能应⽤等领域研究成果显著,拥有资深的学术团队和完善的教学设施,其开发的互动式教学模式和产业联动资源,能为学子提供原汁原味的国际顶尖学术体验。其工程学部计算机科学与工程学院实力雄厚,在人工智能与机器学习、量子计算、 网络安全与数据隐私、智能系统、软件工程等领域的研究与应用处于世界领先水平,拥有澳洲顶尖的计算机科学科研实验室、人工智能研究中心、量子计算实验平台,与全球知名科技企业深度合作,产教研融合成效显著。
(一)优势
名校官方项目:UNSW商学院亲授,获官方结业证书,留学/求职硬核背书。
AI+商业前沿课:聚焦AI商业应用、伦理与数字化转型,实操 ChatGPT/Gemini等主流工具;系统掌握计算机前沿发展、量子计算、 网络安全等前沿计算机科学技术与应用方法,了解中澳计算机科学领域研究与行业发展差异,夯实专业核心能力。
沉浸式学术体验:全英文授课、小组研讨、项目路演,对接顶尖师资与行业资源。
双校参访+悉尼探索:深度体验UNSW,走访悉尼大学/悉尼科技大学,感受澳洲多元文化。
全程省心保障:专车接送、统一住宿、海外保险、行前指导,安全无忧。
能力全面提升:强化英语、团队协作、跨文化沟通与应用方案设计能力。
(二)行程安排
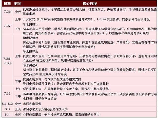
AI与商业应用主题(2026年7月26日至8月4日、10天)

前沿计算机科学主题(2026年7月19日至8月1日、14天)

注:行程或将根据学校教学安排、企业参访预约微调。如有调整,信息将于出发前7个工作日告知。
三、出行生活
(一)文化探索
²悉尼歌剧院
悉尼歌剧院是联合国世界文化遗产,以标志性贝壳帆形屋顶屹立悉尼港,与海港大桥构成城市名片。建筑设计堪称现代奇迹,内设多座表演厅,年均上演超2000场艺术演出,兼具建筑美学与艺术内核,是全球必打卡地标。
² 邦迪海滩
邦迪海滩是澳洲标志性新月形金色沙滩,冲浪文化发源地。这里有百年悬崖海景冰山泳池,可漫步邦迪至库吉绝美海岸步道,沿途悬崖、海湾与雕塑相映,沙滩活力满满,冲浪、日光浴、网红美食一应俱全。
² 海德公园
悉尼海德公园是澳洲最古老城市公园,闹中取静的都市绿洲。园内有无花果树林荫大道、经典阿奇博尔德喷泉与澳新军团纪念馆,毗邻圣玛丽大教堂,草坪开阔,适合野餐漫步,承载城市历史与休闲氛围。
² 皇家植物园
悉尼皇家植物园始建于1816年,紧邻歌剧院,坐拥7000余种珍稀植物。麦考利夫人石椅是拍摄歌剧院与海港大桥同框的绝佳机位,园内黑天鹅、古木遍布,是城市天然氧吧与观景野餐胜地。
² 塔龙加动物园
塔龙加动物园被誉为世界最美海景动物园,坐落悉尼港北岸,可俯瞰歌剧院与海港大桥全景。园内汇聚考拉、袋鼠、长颈鹿等400余种动物,网红长颈鹿天际线打卡点出圈,还可乘缆车赏港景,体验互动保育项目。
(二)食宿条件
项目统⼀安排校外酒店住宿。每2位同学住宿⼀个双人间。学生个人生活费的高低取决于个人生活习惯和需求标准。⼀般每天人均餐饮消费约30-50澳币。
四、申请须知
(一)报名截止日期:2026年5月15日
(二)学分认可
参加本项目的学生可选择以下任一方案进行学分认可:
方案一:参加7—10天项目的学生可申请1个通识选修课学分;参加14天项目的学生可申请2个通识选修课学分
方案二:申请一次实践教学周学分,仅适用于项目时间与实践教学周重叠的项目
(三)申请要求
1.全日制在校生,GPA2.5/4.0及以上。
2.英语四级成绩不低于480分或者六级不低于450分,具有良好的英文听说读写能力,可适应全英文教学环境,顺利完成学习任务;如无以上成绩,需要提供大学英语教师推荐信。
3.身心健康,道德品质良好,在校期间未受过纪律处分,有较好的独立生活和文化适应能力。
4.认真阅读且充分了解《厦门大学嘉庚学院学生出国(境)交流学习管理规定》,顺利通过厦门大学嘉庚学院学生出国(境)交流学习资格审查,按要求参加行前安全培训。
(四)申请材料
1.个人身份证、护照扫描件,护照尺寸照片电子版。
2.在学证明/成绩单。
3.语言成绩单扫描件。
4.《厦门大学嘉庚学院赴(境)外项目个人安全承诺书》。
(五)费用说明
AI与商业应用主题:19800元/人;前沿计算机科学主题:28800元/人。
项目费用包括:申请费,注册费,学费,住宿费,集体活动费,海外保险费,快递费,项目管理费等。
费用不包括:餐费,签证费,国际往返机票,个人活动和消费等。
(六)咨询与报名
咨询QQ群:711577507
联系电话:0596-6288415
项目负责人:李老师
地点:主楼群3号810
Copyright © since 2016 厦门大学嘉庚学院对外交流与合作部
电话(Telephone)/传真(Fax):0086-596-6288415
电子邮箱(Email): tkkec@xujc.com